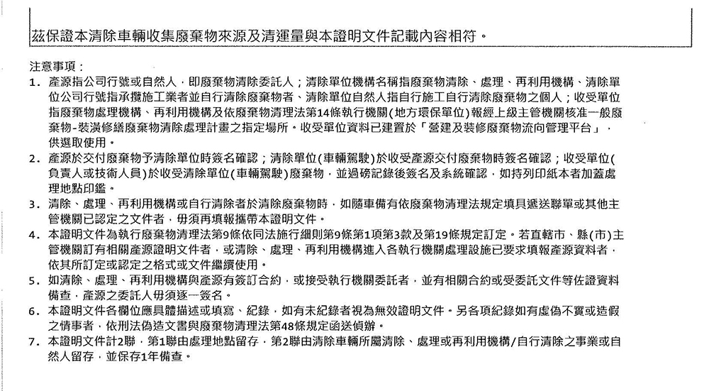
|

News 新聞訊息

營建及裝潢廢棄物流向管理平台上路 提供業者使用電子化隨車證明文件
2024.5.10 國內外新聞資訊 資源循環
環境部資源循環署
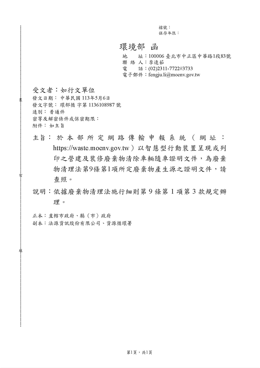
為提升營建及裝潢廢棄物資訊登載便利性及合法性,環境部資源循環署已建置完成「營建及裝潢廢棄物流向管理平台」(https://waste.moenv.gov.tw)並於5月6日上路及函頒,該平台囊括全國營建及裝潢廢棄物相關業者資料。即日起,清運業者使用管理平台填報清運資訊、收受業者於系統平台直接確認,共同保障廢棄物合法清除處理。同時管理平台填寫資料直接產製QR Code,搭配手機可作為隨車證明文件使用,提供在外工作的業者便利使用。

資源循環署表示,一般家戶裝潢工程與大型營建工程不同,裝潢工程特性規模小、工期短、地點多,有別大型營建工程網路三聯單申報方式,裝潢工程過去皆採用紙本手寫記載廢棄物清運資訊,再由清運業者隨身攜帶,常有填報錯誤、難以查證困擾,該平台除提供清運業者以網路(手機、平板、電腦)填寫裝潢廢棄物清運資訊外,填報完畢更可依使用習慣,直接出示電子設備(手機、平板、電腦)所呈現QR Code作為隨車證明文件,或將填報資料印出隨車攜帶。

資源循環署說明,本次建置之「營建及裝潢廢棄物流向管理平台」,具下拉式選單提供清運業者點選合法收受場所,包含廢棄物代碼、再利用或處理地點等,排除手寫誤植;收受業者亦可於系統平台上點選收受確認,節省二次登打作業;廢棄物產出者、清運業者、收受業者,均可在系統平台電子簽名,保障合法委託,明確廢棄物清除處理責任。

資源循環署強調,透過營建及裝修廢棄物流向管理平台,將隨車證明文件電子化,不僅讓業者減輕資料填報及管理負擔,地方環保單位亦方便統計裝潢廢棄物流向及數量,建立雙贏管理機制。





文章分享